Industrial power supply
Introduction to Industrial Power Supplies
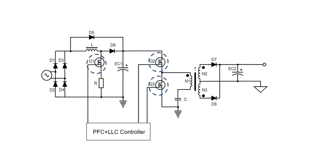
Switching power supply is a kind of power supply that uses modern power electronics technology to control the time ratio of switching on and off to maintain stable output voltage. Switching power supply is generally composed of pulse width modulation (PWM), control IC and MOSFET. Nowadays, switching power supply is widely used in almost all electronic devices because of its small size, light weight and high efficiency, and it is an indispensable power supply choice for the rapid development of electronic information industry.

Baoquan Zhijie has launched a series of reliable VD MOS and SJ MOS products for power supply. High-voltage SJ MOS is independently designed and developed by MP, which adopts advanced multilayer epitaxial technology, achieves extremely low on-resistance RDSON and FOM figure of merit (RDSON*Qg), and provides good choice for customers.


Why Baoquan Zhijie
Baoquan Zhijie delivers power semiconductor solutions for industrial power supplies, including MOSFETs, rectifiers, and control ICs. Our technologies help manufacturers design compact, efficient, and reliable power supply systems to meet the demands of modern industry and electronics.



